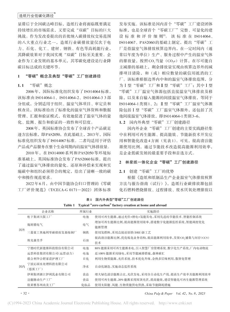
典型林浆纸一体化企业“零碳”工厂创建路径研究

典型林浆纸一体化企业“零碳”工厂创建路径研究

格式:pdf
页数:6 页
大小:1.28 MB
资源下载
仅限VIP下载,请先

------预览已结束,还剩4页未读------
开通会员后可免费下载高清完整文档

资源下载
下载价格VIP专享
仅限VIP下载升级VIP
格式:pdf
页数:6 页
大小:1.28 MB
0
没有账号?注册  忘记密码?